Our Governing Structure

A transparent and robust governance framework is the backbone of our institution, ensuring accountability and strategic direction.

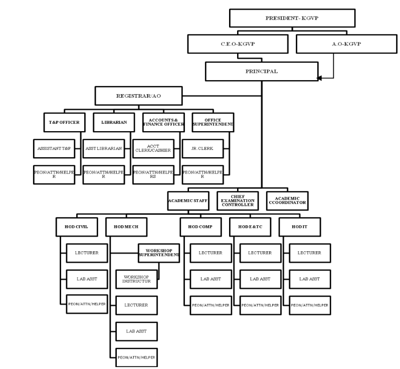
College Governance Structure Chart

The Governing Body

The Governing Body is the apex authority of the College, responsible for setting the strategic direction, ensuring financial stability, and upholding the mission and vision of the institution. Comprising distinguished academicians, industry experts, and philanthropists, the body meets periodically to review progress and guide the college's future endeavors.

Our Governing Board

Board Member Name

Mr.Eknath Dhakane

President
Board Member Name

Smt. Jayawantabai B. Rahane

Secretary
Board Member Name

Mr. Nivritti M. Kshirsagar

Member
Board Member Name

Mr. Narayan Daulat Khedkar

Member

From the Principal's Desk

Principal Hon Eknathrao Dhakane

Hon Eknathrao Dhakane

Principal

A Message to Our Students

“Welcome to Samajbhushan Eknathrao Dhakane College, a place where we nurture minds and shape futures. Our commitment is to provide an environment that fosters not only academic excellence but also critical thinking, creativity, and a strong sense of social responsibility.”

“We believe in empowering our students with the knowledge and skills required to excel in a rapidly changing world. Our dedicated faculty, state-of-the-art infrastructure, and a curriculum that emphasizes practical learning are all geared towards this goal. I encourage you to make the most of the opportunities available here, to challenge yourselves, and to grow into compassionate and competent leaders. Your journey with us is a partnership, and we are here to support you every step of the way.”

College Committees

Dedicated committees work collaboratively to manage academic, administrative, and student welfare activities, ensuring the smooth functioning of the college.

Academic Council

Oversees all academic matters, including curriculum development, course approvals, and examination standards to maintain academic integrity.

Anti-Ragging Committee

Ensures a safe and welcoming environment for all students by strictly prohibiting and addressing any incidents of ragging.

Student Welfare Committee

Focuses on the overall well-being of students, addressing their grievances and organizing programs for their personal and professional growth.

Infrastructure Committee

Manages the development and maintenance of campus facilities, ensuring a conducive learning and working environment for all.

Library Committee

Manages the library's resources, policies, and services to support the academic and research needs of students and faculty.

Sports Committee

Promotes and organizes sports and recreational activities to encourage physical fitness and a spirit of sportsmanship among students.